
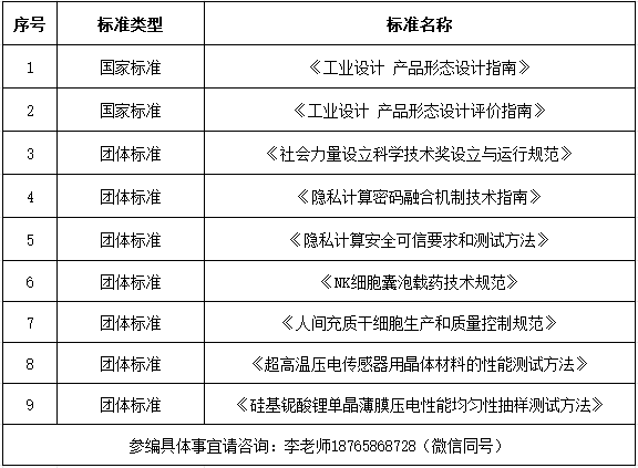
参编具体事宜请咨询:李老师18765868728(微信同号)
|
山东科技咨询协会
版权所有
地址:山东省济南市高新区舜华路2000号舜泰广场3号楼7层
邮编:250101
电话:0531-82677623
15650077960 邮箱:1076239305@qq.com |